News

新闻动态

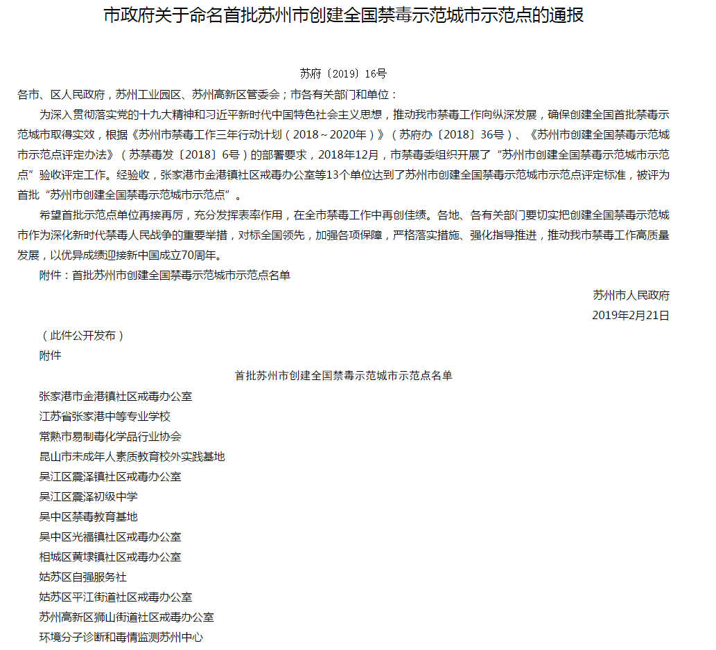
常熟实验中心被评为首批“苏州市创建全国禁毒示范城市示范点”
发布时间:2019-04-03 浏览:668

2019年2月,常熟实验室完成了硬件升级,建成环境分子诊断和毒情监测苏州中心。中心在北京大学分子工程苏南研究院支持下,拥有强大的科研力量,以及专业的样品采集和实验分析团队,实验室面积1500平方米,配备了一批新型仪器设备,以及污水流行病应用展示厅。中心达到了苏州市创建全国禁毒示范城市示范点评定标准,被评为首批“苏州市创建全国禁毒示范城市示范点”。

 

中心将充分利用大数据分析技术,加强对环境毒品滥用指标等数据的集成分析,帮助各地禁毒部门切实提高毒情监测预警的实效性和科学性,为禁毒工作做出更大贡献。

 

8409928.png